佛山市顺德区节能协会
首页
关于我们
协会简介
荣誉资质
协会刊物
季刊
会刊
新闻中心
协会动态
协会公告
政策速递
最新资讯
最新活动
团体标准发布
资源综合利用
双碳
环保
节能技术
节能产品
视频
核心服务
节能服务
节能服务
专家库
清洁生产
清洁生产
清洁生产知识
节水服务
环保服务
延伸服务
会员中心
会员动态
会员单位
加入我们
入会指南
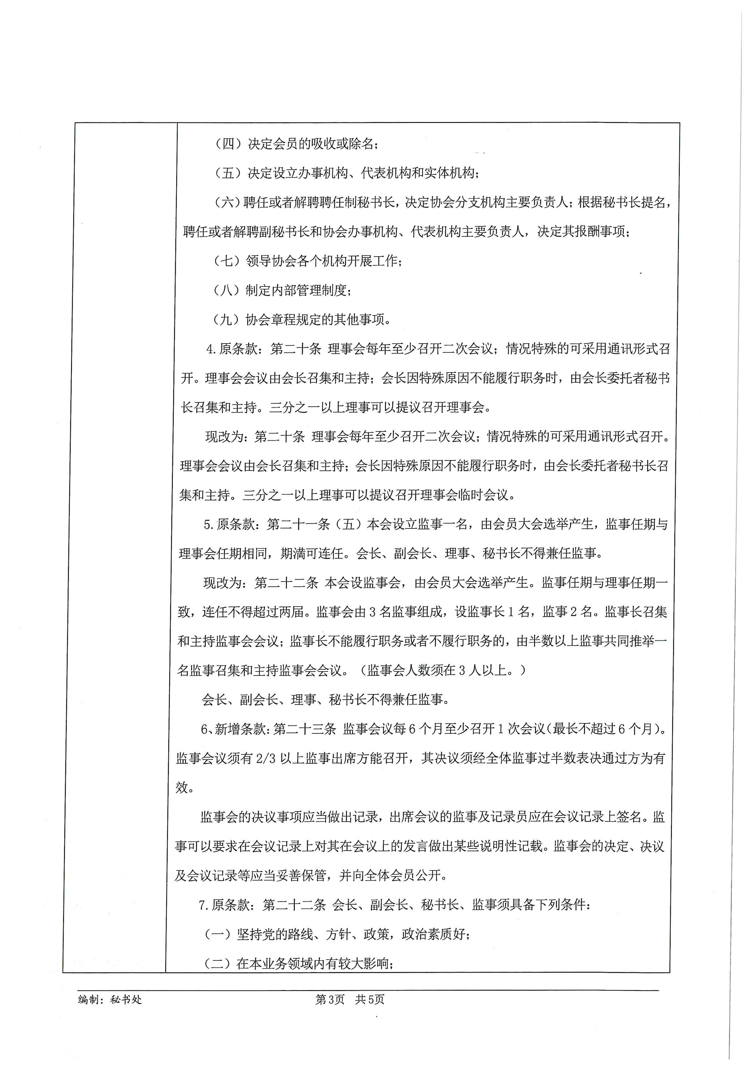
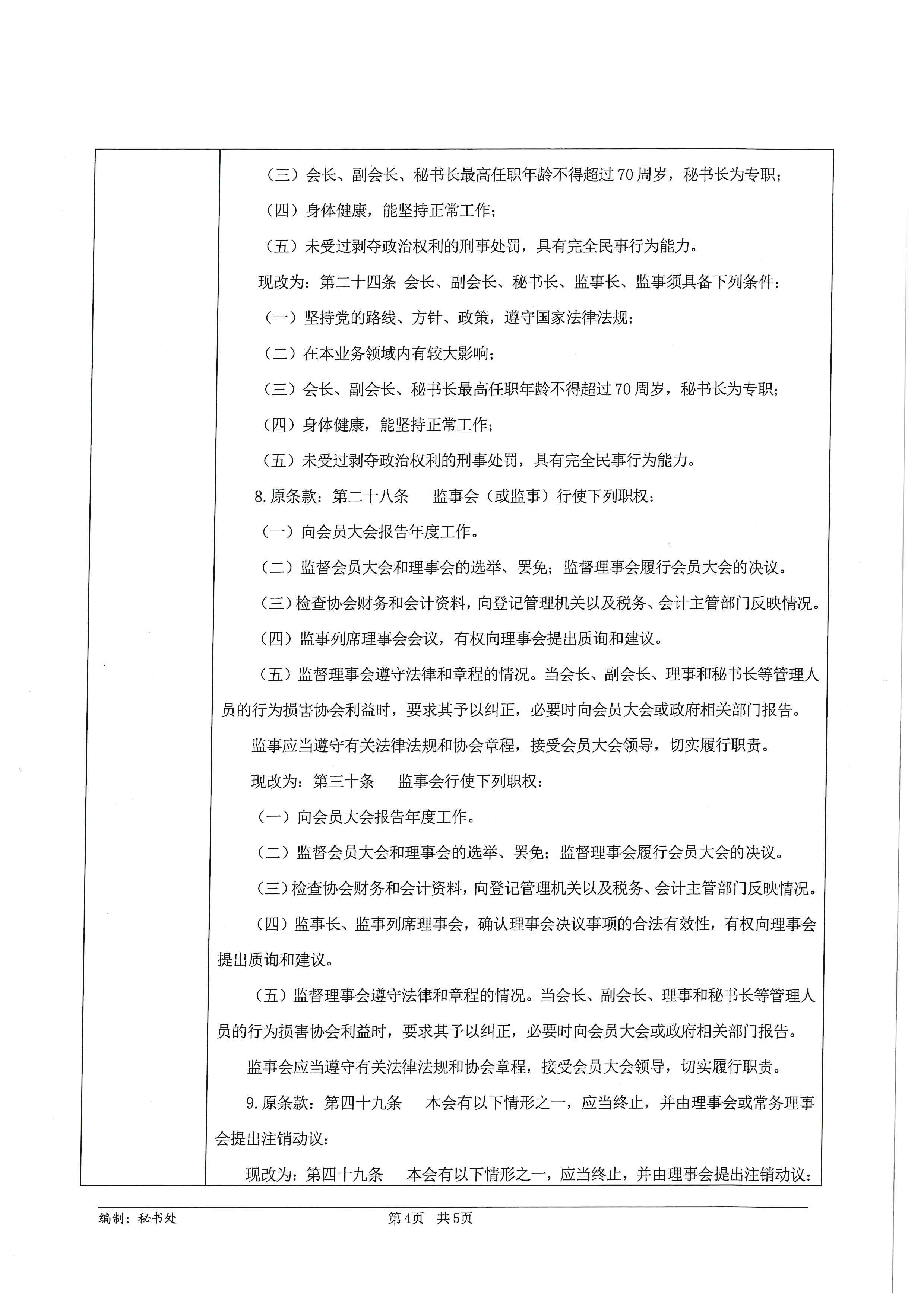
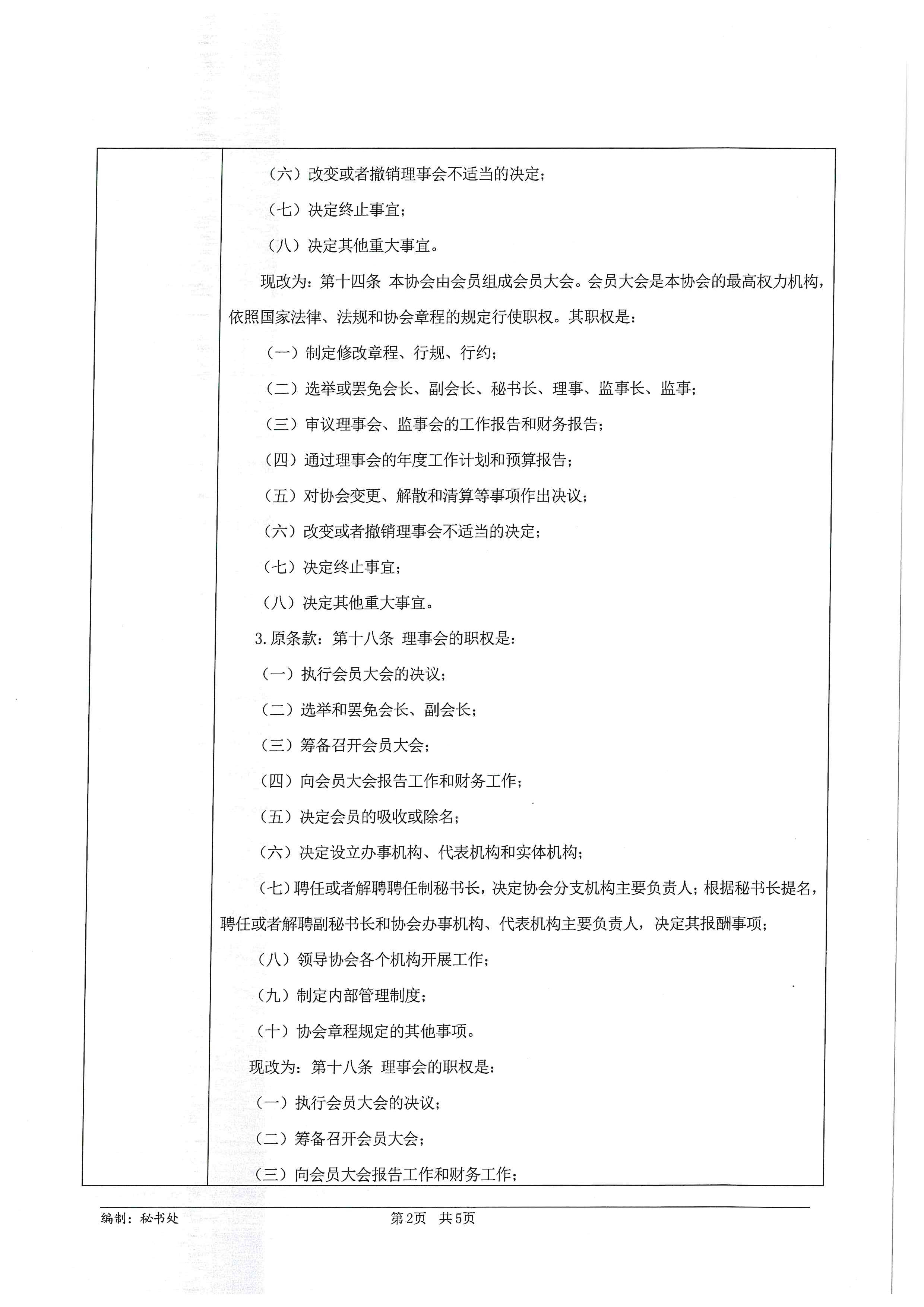
协会章程
组织架构
联系我们
会员中心34
会员动态
动态详情
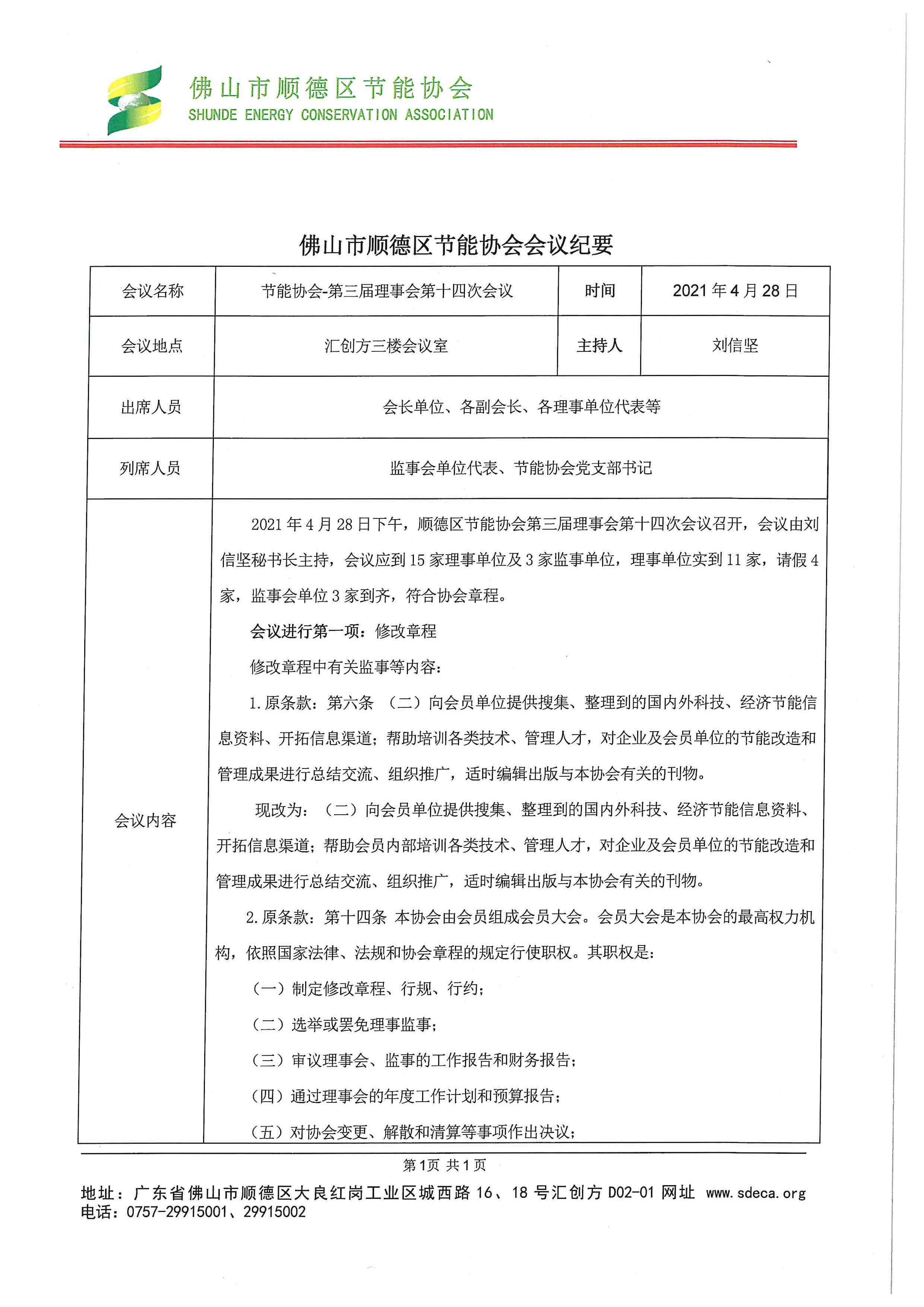
第三届第十四次理事会会议纪要
发布时间:2022年09月30日 17:14:26
上一篇:
暂无
下一篇:
第三届会员大会第四次会议
Document
Document
扫描关注公众号
扫描查看抖音
扫描进入bilibili
Document